- +1
错综复杂搞不清?一网打尽检验科的各种染色法
原创 侯兵兵李娜王晶 检验医学网
作者:侯兵兵1 李娜1 王晶2
单位:1.解放军总医院第六医学中心检验科 2.河北省石家庄市中医院病理科
点评专家:黄新强副主任技师
单位:解放军总医院第六医学中心检验科
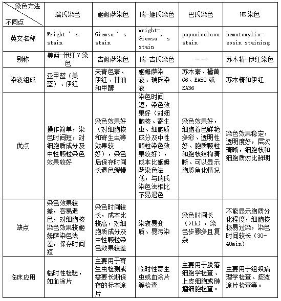
细胞涂片染色在临床检验工作中起到举足轻重的作用,细胞染色效果直接影响到细胞形态学的辨别以及疾病的诊断。不同染色方法的染色原理和用途也不尽相同,现对临床检验工作中常见的几种染色方法及其用途和优缺点进行总结如下表:
附表:

瑞氏染色(Wright's stain)
又称美蓝-伊红Y染色,染液主要由碱性染料亚甲蓝(美蓝)和酸性染料伊红溶于甲醇配置形成。该染色方法操作简单,染色时间短,对细胞质成分及中性颗粒染色效果较好;但是染色效果较差,容易退色,对细胞核染色效果较姬姆萨染色法差,保存时间短。该染色方法在检验工作中主要用于临时性检验,如血涂片血细胞分析。
姬姆萨染色(Giemsa's stain)
又称吉姆萨染色,染液主要由碱性染料天青色素、酸性染料伊红、甘油和甲醇配制而成。该染色方法染色效果好(对细胞核和寄生虫等效果较好),染色后保存时间长退色缓慢;但是染色时间较长,成本比较高,对细胞质成分及中性颗粒染色效果较差。该染色方法在检验工作中主要用于寄生虫检测或需要长期保存的标本涂片。
瑞-姬氏染色(Wright- Giemsa's stain)
为复合染色法,即在瑞氏染色过程中以稀释后的姬姆萨染液代替缓冲液,按瑞氏染色步骤进行染色。该染色方法兼顾瑞氏染色和姬姆萨染色之优点,染色时间短,染色效果好(对细胞核、寄生虫、细胞质成分及中性颗粒染色效果较好),成本比姬姆萨染色法低,与瑞氏染色法相比不易退色;但是有报道称该染液易变质、易污染。该染色方法在检验工作中可用于临时性寄生虫或血涂片等检查。
巴氏染色(papanicolaou stain)
染液主要由苏木素、橘黄G6(含橘黄G、磷钨酸等)、蓝化液、EA50(含淡绿、伊红、乙酸、磷钨酸等)或EA36(含淡绿、伊红、磷钨酸等)组成,其中苏木素为细胞核染色液、EA50或EA36为细胞质染色液。该染色方法染色效果好,细胞着色鲜艳多彩、透明性好、胞质颗粒和胞核结构清晰、可以显示胞质角化情况。但是染色时间长(>1h),染色步骤多且复杂。该染色方法在检验工作中主要用于脱落细胞学检查、上皮细胞或肿瘤细胞检查。
HE染色(hematoxylin-eosin staining)
又称苏木精-伊红染色,染液主要由碱性染料苏木精和酸性染料伊红组成。该染色方法染色效果稳定,透明度好,层次清晰,细胞核和细胞质对比鲜明;但是不能显示胞质分化程度,细胞核极易过染,染色时间较长(30-40min)。该染色方法在检验工作中主要用于组织病理学检查、痰液涂片检查等。
专家点评
本文对检验科常见染色方法进行了总结和介绍,并对每一种染色方法的优缺点和用途进行了汇总,方便我们在日常检验工作中准确选择正确的染色方法,具有实用性。
【参考文献】
[1]吴晓蔓.临床检验基础[M].第1版.武汉:华中科技大学出版社,2013.
[2]李凡.医学微生物学[M].第7版.北京:人民卫生出版社,2012.
[3]洪秀华.临床微生物学检验[M].第2版.北京:中国医药科技出版社,2010.
原标题:《错综复杂搞不清?一网打尽检验科的各种染色法》
本文为澎湃号作者或机构在澎湃新闻上传并发布,仅代表该作者或机构观点,不代表澎湃新闻的观点或立场,澎湃新闻仅提供信息发布平台。申请澎湃号请用电脑访问http://renzheng.thepaper.cn。





- 报料热线: 021-962866
- 报料邮箱: news@thepaper.cn
互联网新闻信息服务许可证:31120170006
增值电信业务经营许可证:沪B2-2017116
© 2014-2026 上海东方报业有限公司




