- +1
机场旧航站楼再利用模式研究
随着我国航空运输需求的不断扩大,现有机场航站区土地资源相对紧缺,为提升机场设施容量,合理规划再利用闲置的旧航站楼已是大势所趋。据此,本文通过借鉴和总结国内外经典的航站楼改造再利用应用实例,基于保护与再利用原则提出具有普适性的旧机场航站楼再利用模式。
1我国机场航站楼发展演进历程的阶段划分
自1921年北洋政府航空署在上海虹桥机场新建第一代航空站以来,我国民用机场航站楼建设时至今日已历时近百年,其发展历程根据航站楼的建筑特征及演进规律可分为近代时期、计划经济时期、改革开放初期以及当代四个阶段。本文主要研究建国初期到20世纪90年代的建筑功能完好、保存良好的闲置航站楼,或者使用功能或性质发生改变的旧航站楼。
1.1第一代航站楼(20世纪20年代末到40年代末)
近代机场的航站楼建筑虽然规模偏小、功能简单,但普遍遵循欧美国家的机场航站楼设计理念。这时期保留至今的航站楼已是非常罕见,仅有的航站楼遗存也因所在机场的废弃而不再具备航空建筑功能性质。如1947年国民政府交通部民航局兴建的上海龙华机场和广州白云机场两座航站大厦是民国时期标志性的机场建筑,达到了当时远东地区机场建筑的一流水平。目前上海龙华机场航站大厦拟改造为徐汇区图书馆(图1),而广州白云机场航空大厦已改造为南航文化传媒公司办公楼(图2)。


1.2第二代航站楼(20世纪50年代末期到70年代末期)
计划经济时期的航空运输业发展规模有限,航站楼多为航站功能、航管功能及办公功能相结合的航站综合楼,机场指挥塔台置于航站楼顶层的中央或一侧,建筑规模较小,基本都在几千平米左右;航站楼概念设计简单,早期多为简单式布局形式;流线设计也十分简洁明了,普遍采用无登机廊桥、旅客步行上下飞机的一层式流程。
表1我国第二代航站楼主要代表作品概况

改革开放以后,我国航空运输规模和机场建筑技术得到前所未有的发展,这时期以法国巴黎机场集团公司主持三亚机场航站楼设计方案为发端的国外机场设计专业机构的进入使得我国航站楼设计水平显著提升。航站楼建筑规模快速增长可达到数万平方米,建筑形式也不再单一,风格更加多样化,主体建筑结构多采用框架结构,大面积玻璃幕墙和大跨度屋盖结构的使用大大提升了航站楼大厅空间的采光效果和空间感受[1]。航站楼平面功能逐渐完善,指廊式、卫星式、单元式等新颖的航站楼概念设计形式不断涌现,竖向流线设计普遍采用进出港分层的一层半式或两层式,机场指挥塔台及其航管楼则逐步从航站楼独立出来。
表2我国第三代航站楼主要代表作品概况

在国内自主设计机构和国外合作设计机构的共同促进下,这一时期的航站楼建筑在经历了机场建设高峰之后逐渐成熟。航站楼建筑更为注重航站区内与地面交通中心的统筹规划,平面功能布局完善,大型航站楼建筑规模进一步增大至数十万平方米;建筑形式丰富多样,地域特色和航空特征兼备。整个航站楼屋盖采用空间桁架、网架等大跨度空间结构,结合大面积玻璃幕墙的使用使得航站楼更加流畅、通透,大大提升航站楼室内空间品质[1]。大型航站楼概念设计逐渐为前列式、指廊式、单元式或卫星式的组合形式;流程设计则以两层式航站楼为主,国际旅客和国内旅客流程普遍分层布置。时至今日,改革开放初期以前的航站楼由于建设年限较久,建设标准较低,设施设备老化,且建筑规模与使用空间普遍偏小,另外安全运行冗余度低,运营成本也高。这些航站楼在概念设计、流程布局、建筑规模、设施设备、运行安全、运营成本等方面与当代航站楼不匹配不兼容的问题日益突出,旧航站楼亟需改造升级亦或是功能转换。
2旧机场航站楼的再利用原则
2.1老航站区与机场总体规划整体融合
旧航站楼及其所在航站区体现了机场乃至整个城市和地区在不同历史时期的建筑文化特色和时代潮流,它们的留存是基于其历史文化价值和技术价值的要素资源保护,但也对整个机场航站区设计以及机场总体规划形成了制约因素,需要促进原航站区整体环境保护与机场总体规划逐步的融合和有机的统一。通过对老航站区进行使用功能再循环设计,带动新航站区及其整个机场的发展,以共同促进机场设施容量和服务水平的提高[2]。
2.2旧航站楼历史建筑符号保护和内部功能改造开发并具
历史悠久的旧航站楼具有历史、文化、社会价值等多重属性,对其改造再利用过程中不能把现有建筑标准作为首要准则,应充分考虑原有航站楼历史建筑符号要素的相对完整性,把握好功能与造型的均衡,同时按照多层次、多功能、多元化的立体建筑体系目标来进行适度开发,内部功能均衡改造再利用。航站楼改造再利用既要保存其所在历史阶段的建筑特征,又得满足当代航空运输发展的需要、充分考虑使用者舒适度和机场运行效率。
2.3遵循机场安全运行至上的前提条件
作为空侧交通和陆侧交通的结合点和转换点,旧航站楼改造设计成功与否的衡量标准和前提条件是机场的运行安全。适用性的设计方案无论是对机场的运行效率还是经济效益都将十分可观,但如果设计不当,对机场安全运行产生的负面影响也是成倍增长。运行安全是机场的第一生命线,因此对旧航站楼的保护与再利用首要保证航站楼空侧安全高效地运行,非民航类业务的航站楼开发改造尤其要防范隔离区的非法侵入。
3旧机场航站楼再利用难点
3.1占据机场空侧核心位置
航站楼作为功能复杂、流程众多的重要交通建筑系统,连接着机场空、陆侧两大组成部分。为了减少飞机滑行距离和旅客步行距离,早期航站楼一般设在跑道的中部,且占据着机场空侧的核心位置,站坪的进深也偏小,整个航站区规划的协调难度大。为此在重新规划再利用旧航站楼时,需准确把握其功能的再定位,控制好其空侧和陆侧再利用的开放程度。
3.2内部改造难度大
与其他交通建筑相比,航站楼内部有着更为严格复杂的功能分区和旅客流程设计,如当代的航站楼流线设计普遍采用了“国际和国内流程水平分隔,到港和离港旅客垂直分离”的通行做法,而早期的航站楼在流程设计及功能分区等方面显然无法达到现行的设计准则。另外,早期航站楼尚存在设计标准低、空间尺度及建筑规模普遍偏小等问题,且无法满足当前的消防设计、抗震设计规范需求,显然,旧航站楼内部空间无论是以功能转换为主的改造方案,还是以保留原有功能的升级方案来说都具有很大难度。
3.3航站楼功能转换频繁
随着机场的快速发展及其功能的多样化,航空旅客需求差异也日益增大,机场航站楼的功能需求随之频繁切换,以至我国大型枢纽机场航站楼普遍有“十年一大改,五年一小改,年年需微改”的建设规律,因此,如何在频繁的改造过程中既能保留原有的建筑风格、又能满足功能需求仍是旧航站楼再利用的一大设计难点。
4旧机场航站楼再利用模式
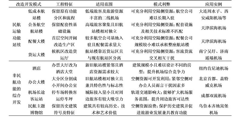
总结国内外对旧机场航站楼的再利用情况,可大体分为民航运输功能延续和非民航功能综合开发两大模式。民航运输功能延续模式是指旧航站楼的再利用需调整其功能定位及其使用功能,但仍继续承担民航运输功能,具体改造模式可分为低成本航站楼、公务航空航站楼、货运大楼、配餐大楼等类型。该模式充分利用旧航站楼空侧、陆侧资源兼备的优势,以延续功能、更新提升为主的改造模式;而非民航功能的综合开发模式是指旧航站楼改造再利用后其使用功能不再具有民航属性,且基本上不使用空侧用地,如改造为酒店、办公楼以及机场长途客运站、民航主题博物馆等开发模式,该模式是以功能转换为主的商业商务开发模式。
4.1民航运输功能延续模式
4.1.1低成本航站楼改造模式
国外机场将老旧航站楼改造为低成本航站楼已相当普遍,如匈牙利布达佩斯李斯特机场T1、意大利马尔彭萨机场T2、法国里昂机场T3航站楼等等。该模式可充分发挥原有航站楼空侧陆侧资源兼备、功能和流程匹配等特性。随着我国低成本航空运输的快速发展,低成本航站楼的开发模式已日益凸显。对于机场当局及低成本航空公司而言,利用老航站楼开发低成本航站楼远比新建一座航站楼更加经济,且因其的区位优势而使得机场运行效率更高。低成本航站楼改造模式普遍具有流程改造简单易行、充分利用地处机场核心区位优势、折旧费用低等特点。然而也同样面临着难以吸引低成本航空公司长期进驻;航站楼使用周期短、频繁让位于机场重点改扩建项目等问题等[3]。该模式的典型案例为大连周水子机场支线航站楼(图3、4)。
表3大连周水子机场支线航站楼改造概况[4]



4.1.2公务航空航站楼改造模式
公务航空航站楼根据其服务人群通常分为公务机楼和专机楼两类,其共同特征是能保证高端商务、政务人士行程的私密性、安全性及便捷性,并能够提供优质的“一对一”服务[5]。随着我国公务航空的快速发展,我国新建或改建公务航空专用航站楼的机场也逐渐增多。公务机楼改造模式是因旧航站楼具有规模小、流程简单,能为公务航空旅客提供更为简洁、快速、私密的进出港流线,同时旧航站楼坐落于机场空侧核心位置,占据大面积近距离的机坪资源,能够方便公务航空旅客迅速上下机[4]。但公务机楼改造同样也面临着缺乏相应的配套设施及相关技术标准诸多问题。天津机场公务机楼是由1990年代建设的老航站楼南部国内进港区部分改造而来的,改造后为一层式流程,首层面积2345m2,主要设置联检通道、签证室、贵宾室、安检等业务柜台(图5、6)。

4.1.3配餐楼改造模式
当前专用航空配餐楼的建设需求随着航空业的快速发展而日益增大。将闲置的旧航站楼开发为配餐大楼,不仅能够延续老建筑的使用寿命,还能缓解当下配餐楼的供给需求,如天津机场配餐大楼就是由1970年代老航站楼改造而来(塔台及航管楼部分除外)。早期旧航站楼多为简单式的直线型概念设计,将其改造为I型(直线型)配餐大楼,具有运输短、人流、物流无交叉、分区明晰、面积充分利用等特点[7],同时旧航站楼可开通空侧通道,大大减少餐车进出场所耗时间。然而就现状来看,我国大部分航空公司独立配餐规模较小往往无需独立承租整个航站楼,且难以保证配餐公司能够长期租用。
4.1.4货运大楼改造模式
将旧航站楼改造为货运大楼的实例仅有南宁吴圩机场和济南遥墙机场。机场货运站与早期航站楼在规划布局设计上具有诸多共同特征:如坐落于空、陆侧的交接位置,陆侧有充足的停车场空间,空侧对应有停机坪,建筑内部空间充足;平面布局整体呈“一”字型构型,且能够预留发展空间等。因此货运大楼改造模式不仅能充分利用旧航站楼现有资源,在减少改造成本的同时还能扩充货运站空间。但这种模式也存在一些弊端,如新建航站楼与改造后的货运大楼间隔过近,货流与客流容易交叉干扰,影响机场安全高效运行;机场陆侧旅客车辆通道与货运通道难以分离,容易造成高峰时段的交通拥堵;货运站平面布局受工艺流程影响,站内各功能模块联系紧密且流程复杂,大大增加改造难度[8]。
4.2非民航功能的综合开发模式
4.2.1酒店开发模式
将邻近新航站楼的闲置旧航站楼改造为机场酒店大楼,且通过廊桥的方式将新航站楼与酒店串联起来,不仅能增加机场方面固定的非航空收入,也能为旅客提供“零”距离住宿空间提升旅客服务满意度,同时还能保证机场的综合服务保障能力和提升机场的整体形象。但这种模式面临着机场空侧资源浪费,且空侧完全暴露会给机场带来很大的安全隐患。该模式在国内尚未有应用实例,以美国纽约肯尼迪国际机场环球航空公司航站楼(TWA)开发最为典型,该楼是由著名建筑师埃罗·沙里宁在1950年代设计建造的,捷蓝航空公司将其改造为酒店,并通过在原航站楼两侧新建侧翼建筑的方式解决因原航站楼规模过小而导致酒店房间数量少的问题,同时也可以增加不同房型结构。改造中拆除原来的两个卫星厅,并将两侧指廊连接到新5号航站楼,将航站楼与酒店融为一体,为进出港旅客提供便利,此外还新增会议、健身、餐厅、酒吧等附属配套设施,为不同需求旅客提供增值服务(图7)。

4.2.2办公楼开发模式
将旧航站楼改造为航空公司办公楼具有周边视野开阔无遮挡、通风采光效果好、交通便利、停车空间充足、周边景观易于改造等特点,同时机场当局、航空公司及航管部门也能够充分利用旧航站楼空、陆侧交界点优势,在办公功能的基础上开发其他功能。再者我国第二代航站楼普遍具有建筑体型庄重,且兼具特色性与标志性,而这些特征能与现代办公楼立面特征很好的契合,目前首都机场已将1958年建成的首座航站楼改造为国航办公楼。但这种改造模式因其紧邻空侧,航空器频繁运行不可避免地造成空气及噪声污染,影响工作人员工作效率。以英国伦敦盖特威克机场为例,该机场原有航站区因地势较低(1937年曾出现洪涝)以及A23公路的分隔而逐渐废弃,为保护该区域,1958年后整个机场发展重心北移,1936年世界第一个圆形概念的“蜂巢”航站楼于1996年入选英国国家二级保护建筑,现已改造为服务式综合办公楼(图8、9)。

4.2.3机场长途客运站开发模式
将旧航站楼开发为机场长途客运站的开发模式可充分利用旧航站楼陆侧停车场、进出机场交通、站前广场等基础设施,另外机场长途客运线路的开通还能够将机场影响范围向周边城市延伸拓展,显著扩大机场辐射范围,能够吸引大量机场周边城市客流。如成都双流国际机场在T2航站楼投入使用后,机场方面将原支线航站楼(提供川内及重庆航班)改造为机场长途客运站(图10),该站位于一号航站楼和二号航站楼之间,地理位置极佳[11]。

4.2.4民航主题博物馆开发模式
纵观国内外利用历史建筑开辟为博物馆是文物保护常用的做法,而我国将机场历史建筑开发为民航主题博物馆的做法则少之又少。目前仅哈密机场1939年建设的航空站(新疆自治区第六批重点文物保护单位)整修后改造为哈密·新疆航空历史陈列馆,航空站为两层砖木结构建筑,建筑面积798.42平方米(图11)。民航主题博物馆开发模式不仅能够保护近现代历史建筑,普及民航专业知识,有助于收藏和研究完整民航历史资料和历史文物,同时还能促进旅游业发展繁荣城市,可谓社会效益与经济效益双收。这种开发模式适用于具有较高历史、社会文化、技术艺术等价值可适度开发的旧航站楼建筑[12]。
4.3旧航站楼改造利用模式的比较分析
旧航站楼改造和开发的模式多种多样,且各有利弊,需要根据所在机场的航空运输功能需求、地理位置、建筑特性、保护和利用价值等诸多因素进行综合比较,最后选定最佳再利用模式及实施方案(表4)。
表4旧航站楼改造利用模式的比较分析

我国机场旧航站楼建筑保护与再利用研究是一个新兴的工业遗产保护和利用领域,该领域具有专业性强、涉及面广、改造难度大、安全性要求高等特性,需要广泛汲取国内外机场旧航站楼建筑改造再利用案例经验教训,以保护我国旧航站楼建筑所具备的固有价值体系为前提,从旧航站楼建筑技术特征着手,针对各种再利用开发模式进行利弊及适用性分析,最终为旧机场航站楼建筑的保护与再利用提供最佳实施方案,满足延续机场航空文脉和现代航空功能需求的双重目标。
原文出处:欧阳杰,吕鸿.机场旧航站楼再利用模式研究[J].工业建筑,2019,49(12):52-58.
原标题:《机场旧航站楼再利用模式研究》
本文为澎湃号作者或机构在澎湃新闻上传并发布,仅代表该作者或机构观点,不代表澎湃新闻的观点或立场,澎湃新闻仅提供信息发布平台。申请澎湃号请用电脑访问http://renzheng.thepaper.cn。





- 报料热线: 021-962866
- 报料邮箱: news@thepaper.cn
互联网新闻信息服务许可证:31120170006
增值电信业务经营许可证:沪B2-2017116
© 2014-2026 上海东方报业有限公司




