- +1
未来赛道——中国
2025-03-18 17:42
来源:澎湃新闻·澎湃号·政务
字号
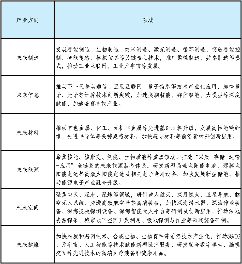
根据《工业和信息化部等七部门关于推动未来产业创新发展的实施意见》,国家将重点推进未来制造、未来信息、未来材料、未来能源、未来空间和未来健康六大方向产业发展,共涉及56个新赛道。
表 国家未来产业方向和赛道领域

数据来源:福卡课题组整理
国家布局未来赛道主要体现在:
超前布局关键领域:需在颠覆性技术(如量子信息、基因技术、6G等)产业化前完成战略部署,避免形成新的产业链断点,同时加强数字基础设施支撑。
完善政策与制度保障:通过顶层设计(如《关于推动未来产业创新发展的实施意见》)明确发展目标,建立财政投入增长机制和税收支持政策,引导社会资本参与。
强化技术创新与转化:加快组建国家级技术研究中心,推动多路径技术探索和交叉融合,提升前沿技术源头供给能力,并加速成果商业化落地。
地方特色化集群发展:鼓励地方结合自身优势(如湖北的算力中心、山东的元宇宙集群)布局特色赛道,形成区域竞争力。
产融协同与场景牵引:需精准布局高成长性赛道(如量子科技、清洁氢),加强技术与场景应用协同,通过特色场景示范带动产业创新。
应对国际竞争挑战:在科技合作受限背景下,强调自主创新与“非对称优势”锻造,同时把握后发优势实现角色跃升。
特别声明
本文为澎湃号作者或机构在澎湃新闻上传并发布,仅代表该作者或机构观点,不代表澎湃新闻的观点或立场,澎湃新闻仅提供信息发布平台。申请澎湃号请用电脑访问http://renzheng.thepaper.cn。
+1
收藏
我要举报





查看更多
澎湃矩阵
新闻报料
- 报料热线: 021-962866
- 报料邮箱: news@thepaper.cn
互联网新闻信息服务许可证:31120170006
增值电信业务经营许可证:沪B2-2017116
© 2014-2026 上海东方报业有限公司
反馈




