- +1
农夫山泉发长文澄清20条谣言引发舆论关注
2024年5月20日19时31分,农夫山泉在微信公号发布《自2月25日来针对农夫山泉和创始人钟睒睒的谣言及其真相|比流量重要的是真相,是基于事实本身的善恶是非判断》一文,回应自2月25日来针对农夫山泉和创始人钟睒睒的20条谣言及其真相,引发了外界热议和广泛传播。农夫山泉于文末表示,已经启动了向公安机关报案、向人民法院提起诉讼的相关工作,将追究恶意造谣者的法律责任。
作者丨苗建研究院
01
事件热度及传播走势

根据苗建信息舆情监测数据,自5月20日15时至5月21日14时,全网涉“农夫山泉发文澄清谣言”相关事件累计扩散6,057条,舆情热度指数MJSI为29.06。话题“农夫山泉报案”“农夫山泉报警”分别在20日晚21时陆续登上微博、百度、快手、搜狗等平台热搜榜单,微博热搜最高排名达第3位。

由传播走势图所示,该事件信息在20日19时农夫山泉官方发文后迅速得到主流媒体关注,并在当晚多个话题热搜的助推下于20日22时达到传播峰值;次日该话题关注度大幅下降,仅在清晨有小幅度回升,此后又事件传播逐渐趋于平缓。
02
农夫山泉长文回应了此前哪些争议及传言?
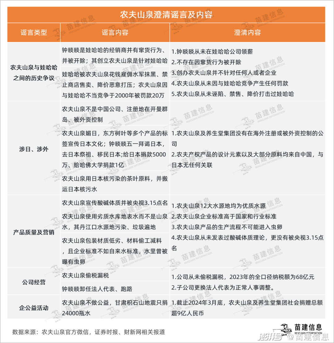
农夫山泉在声明中详细列出了20条谣言,并逐一提供了真相。这些谣言包括但不限于,钟睒睒与娃哈哈的关系、农夫山泉的创立动机、与娃哈哈的竞争关系等;农夫山泉的税务问题、水质问题、企业标准问题;农夫山泉的公益活动、对外捐款情况;农夫山泉的产品包装、水源问题;钟睒睒个人的行为和言论。

综合多家媒体报道梳理,农夫山泉所澄清谣言主要集中在“农夫山泉与娃哈哈之间的历史争议”“涉日、涉外”“产品质量及营销”“公司经营”“企业公益活动”五大方面。

03
外界如何看待农夫山泉此次澄清动作?
(一)主流媒体
红星新闻、澎湃新闻、极目新闻、中新经纬、界面新闻、新京报、大象新闻、每日经济新闻等多家省市级主流媒体和财经媒体对于农夫山泉的澄清内容做了报道和转载,相关内容均为对农夫山泉官方发文内容的简单转述或总结内容,部分媒体简单提及了农夫山泉此前陷入的严重舆论危机,整体导向客观中立,未见评论性内容。
1.每日经济新闻:《针对农夫山泉和创始人钟睒睒先生言论,农夫山泉:已报案》
2.界面新闻:《农夫山泉发文澄清“钟睒睒卸任法人代表、跑路”等二十条谣言》
3.新京报:《农夫山泉汇总澄清20条谣言,并已向公安机关报案》
4.大象新闻:《比流量更重要的是真相!农夫山泉发长文澄清20条谣言》
(二)专业人士
多位新闻传播界和法律界专家均对农夫山泉持支持态度,认为品牌方此次“澄清+报案”为正确行为,并呼吁对于造谣网民给予处罚。
1.复旦大学新闻学院教授-张志安
纪念一个好人,不应该给另一个人贴“坏人”标签,继而来痛打。农夫山泉以集中“辟谣”方式来澄清误会、避免互联网“污点”记忆,这个做法是对的。
2.《香港商报》总经理-周刚(微博@我是西蒙周)
农夫山泉在隐忍很久之后,终于选择今天向警方报案。显然,该企业为此做了精心准备,各项证据应该也已固定,具备了一击即中的各项基础条件。网络从来不能也不该是法外之地,更不能成为造谣传谣网暴任何合法公民和单位的温床。支持农夫山泉依法澄清事实,还原真相。
3.江苏法之泽律师事务所-庄志明
前段时间,不少网民甚至是大V乱带节奏,随意编造农夫山泉的“罪恶”,对农夫山泉的商业信誉造成严重影响,此番农夫山泉启动法律程序,将对造谣的网民予以处罚,静观其变。
(三)网民观点
相比于主流媒体和意见领袖,网民对于此次事件的互动意愿更为强烈,网民评论主要集中在微博平台,话题于新浪新闻、今日头条等新闻客户端也有一定讨论度。舆论声音主要为对农夫山泉的抵制以及对其继承人国籍争议的质疑,部分网民则指出回应内容存在漏洞;但也有网友表达了对农夫山泉的声援,反对网络造谣行为,支持品牌方维权;同时也有一定数量的网民,从当下舆论氛围出发,担心会影响企业的营商环境。
1.抵制农夫山泉,支持娃哈哈
越描越黑,我永远不买农夫山泉!
当年黑娃哈哈的时候怎么不说,现在轮到自己了就要清白了
不管怎么样,再也不会买农夫山泉这个媚日品牌的东西了,这次真是伤透了心
2.继承人国籍争议
然而最核心的,钟老板一家子是美国人却没有辟谣
澄清了20个谣言的结果是:反证了一个不是谣言——那个孩子是美国籍
儿子美国籍,没有澄清。看来是真的
哦 所以继承人的确是美国人吧
3.指出回应漏洞
第一条就有问题,经销商从来都不是企业的员工,没有薪金一说。
第十条最有意思,如果按照前面行文风格,这里应该是:“纯顺捏造,XXX从未向XXX捐赠过一份钱。”可是呢,嘿嘿
4.声援农夫山泉,反对为流量而造谣行为
追逐流量不可脱离事实,要有对事实的是非判断。
支持农夫山泉维权,网络不是法外之地,每个人都要为自己的言论负责
造谣者应该受到法律的惩罚,不该以损害他人的名誉为娱乐。
5.担心舆论氛围影响企业营商环境
准备来投资的国外企业看看,农夫山泉就是很好的例子
舆论环境和氛围已经触底
就这样人人自危的营商环境,莫名其妙就给你扣帽子
农夫山泉事件完完全全就是一场恶意炒作,打着爱国的旗号刷流量,这群恶魔如果不清除,以后还会有其他企业被恶意抹黑。
04
苗建信息发现
“选择性辟谣”引发新危机:作为此前舆论危机发酵的重要原因,钟睒睒的儿子国籍问题始终是其避不开的核心争议,而此次农夫山泉的20条澄清谣言中并未回应该问题,其“选择性辟谣”被指责为“避重就轻”,反而给舆论提供了新一轮的质疑素材,将无法正面回答的敏感问题重新拉回舆论场中心。面对大肆传播的网络传言,企业说了什么不重要,舆论反而更加关注企业没有说什么。

借势权威声音“背书”:人民日报在评论“胖猫事件”时指出“比流量更重要的是真相”,批评了为追求流量炮制不实信息的恶劣行为,引起了巨大的网络反响和舆论共鸣,相关tag也登上了微博热搜。农夫山泉的澄清长文中,标题和开头都引用了“比流量重要的是真相,是基于事实本身的善恶是非判断”表述,并在微博发文中加入了相关话题标签,借助官方媒体的权威“背书”,农夫山泉的借势发文取得了良好的传播效果,也获取了部分网民声援的支持。

历史负面舆情影响根深蒂固:据财新网报道,农夫山泉2023年度业绩表现亮眼,但股价却未能摆脱此前舆论风波导致的持续下跌。而风波已过两个月,此次农夫山泉澄清内容的相关评论中,有关农夫山泉“拉踩、抵制、媚日、外资把控、继承人国籍”的负面质疑和传言声音仍占主流。企业重大的负面舆情危机如若处理不慎,其不利影响仍较难在短时间内消除,甚至将成为品牌的固有负面标签。
舆情传播快速平息:在“优化网络营商环境,营造有利于民营经济发展的舆论氛围”大背景下,尽管网民的质疑声不断,但在主流媒体持续客观理性地报道引导下,并未产生新的次生舆情危机,舆情声量于今日快速回落,舆情传播预计将在平稳传播中快速消散。
本文为澎湃号作者或机构在澎湃新闻上传并发布,仅代表该作者或机构观点,不代表澎湃新闻的观点或立场,澎湃新闻仅提供信息发布平台。申请澎湃号请用电脑访问http://renzheng.thepaper.cn。





- 报料热线: 021-962866
- 报料邮箱: news@thepaper.cn
互联网新闻信息服务许可证:31120170006
增值电信业务经营许可证:沪B2-2017116
© 2014-2026 上海东方报业有限公司




