- +1
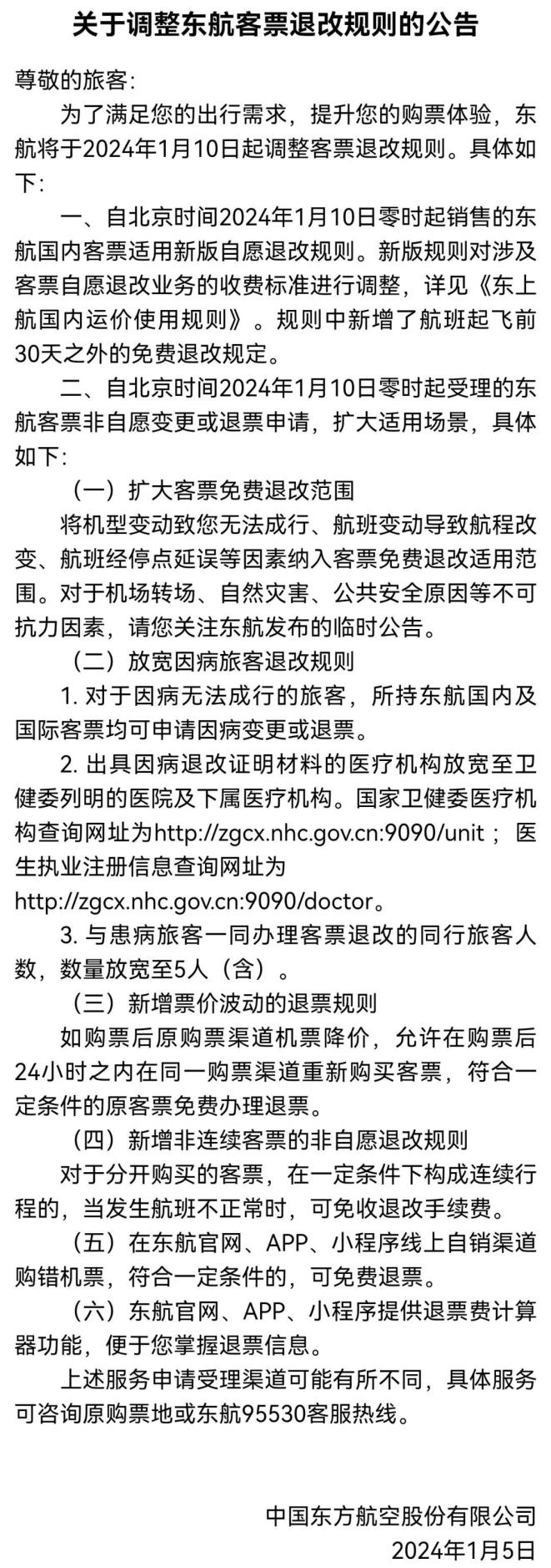
买机票选错日期扣五千多手续费?多家航司推客票退改新规
近日,有媒体报道,上海一市民买机票时选错日期实付6069元,退款到账仅269元……
六千多元的机票,付款几分钟后“退订”,只退回两百多元。
“东航App上的字比较小,我没戴着老花眼镜,一不小心看错了。”龚先生讲,1月5日晚7时许,他打开东方航空App,购买了一张1月10日从上海浦东国际机场飞往澳大利亚悉尼金斯福德史密斯机场的机票,为基础经济舱(L),包含税费后的价格为6338元。
付款后1分钟,龚先生在核对信息时发现买错了日期。于是,他立即在App上选择“退订”,没想到,手机画面上显示的退款金额却让他惊掉了下巴:269元。

记者从龚先生发来的截图上看到,订单付款日期和时间为1月5日晚上7时13分,收到退款的金额为269元,而申请退单的时间为当晚7时19分,也就是仅仅6分钟后。在“明细”一栏内显示,票价及税费6338元,“扣手续费”5340元。这笔高昂的“手续费”,为机票总价的84%还多。
客服回应:机票上显示“不可退票”
只能这样办理
事发后,龚先生马上联系东航客服,得到的答复却是“规定如此”。“他们说,机票上显示‘不可退票’,只能这样办理。他们表示很理解我的心情,但是无能为力,就是这样规定的。也跟我说会向上级反映,后面就没消息了。”
记者以消费者的身份致电东航客服热线95530,一名客服人员表示,客票上若带有“不可退票”的字样,只能退还除了燃油附加费之外的其他税费,无法进一步申诉。客服进一步查询后称,269元退款里包含90元机场建设费和其他税费;记者随后表明身份,客服人员称会将情况记录后,向上级部门反馈。
其实,早在2018年7月,民航局曾发布了关于改进民航票务服务工作的通知,要求航空公司退改签的费用明码标价,执行阶梯费率,一律取消特价机票不能退改签的霸王条款,包括东航在内的各大航空公司均制定了退改签的阶梯费率。
龚先生认为,一方面,强行规定“不可退票”并不合理;另外,在支付时,系统也并未明确弹窗通知,没尽到告知的义务。
目前,东航方面与消费者达成初步协商方案:龚先生自行再购买一张机票,东航承诺补偿差价与“改签费”。
此前报道:四千多元的机票
退票费被扣了三千多元
据此前报道,一网友称本计划一家三口出游,在购票平台购买了3张经济舱机票。起飞前72小时到48小时期间,因天气原因计划有变,他在平台上申请退票,不料总花费为4244元的机票钱,却只收到了934元的退款,这让他大为吃惊。“机票在3天内完全可以再售出,航空公司什么也没做就扣掉了3310元,实在太离谱。”
有相似经历的网友不在少数。

多家航司的客票退改新规近日,南航、东航、国航等多家航空公司相继发布航司客票退改新规。此次客票退改规则一是降低了退改费率,二是扩大了免费退改的范围和适用场景。记者了解后发现,关于票价波动的退改政策有一定的约束条件。

东航客服人员提醒,原购票渠道机票降价才适用这一规则。“我们票价波动的规则就是允许在购票后24小时之内,在同一购票渠道重新购买客票,符合一定条件的原客票办理免费退票。首先必须是国内航班,然后不能是团队客票或者是积分兑换舱位,两张票所购买的航班必须是一致的,同一天、同一个航班行程不变,只是说票价有变动才可以。”南航的客服人员表示,除了有时间限制,有些特价机票也不包含在内。“如果买完票以后24小时以内发现有降价,可以重新买。打个比方,早上买是500元,晚上买是400元,这个情况的话,在24小时以内,可以买新票以后退价格高的机票。但有些特价产品机票不能参与这个规则,退之前建议您来电核实一下。”
记者了解后发现
关于票价波动的退改政策有一定的约束条件
有网友吐槽相同经历





来源:新民晚报、上观新闻、央广网、网友评论等原标题:《花6000多元买机票,几分钟后退订,“扣手续费”5340元!航司回应》
本文为澎湃号作者或机构在澎湃新闻上传并发布,仅代表该作者或机构观点,不代表澎湃新闻的观点或立场,澎湃新闻仅提供信息发布平台。申请澎湃号请用电脑访问http://renzheng.thepaper.cn。





- 报料热线: 021-962866
- 报料邮箱: news@thepaper.cn
互联网新闻信息服务许可证:31120170006
增值电信业务经营许可证:沪B2-2017116
© 2014-2026 上海东方报业有限公司




