- +1
新时期,勘察设计企业如何推进事业部模式改革?
面对外部环境的不确定性及发展困境,企业需要具备敏捷动态能力,这就要求企业对于自身的组织架构同步进行调整,以适应能力需求。近年来,部分设计企业在组织模式创新方面走得很快,逐渐从以往的散状、同质化结构向事业部方向调整,不断优化决策权力分配以及内部控制系统,提高组织适应性与灵活性。
本文将从事业部模式的内涵出发,分析勘察设计企业开展事业部改革的动因、事业部管控模式的优劣,并通过具体的案例阐述推行事业部改革过程中涉及的重点问题,为勘察设计企业进行事业部改革提供参考。
事业部模式的内涵
事业部制是指按照产品、客户或地区,将相关的研发、采购、生产、销售等职能部门结合成相对独立的单位即事业部,实行集中决策指导下的专业化分权经营。
从本质上看,事业部制是在公司内部引入市场竞争机制,按照产品、区域、渠道、客户等标准,化整为零,将企业划分若干个并存共融的战略经营单位,实行“集中决策、分散经营”,实现对多业务格局的科学分划与有机管理。
设计企业事业部改革动因
平衡业务周期性风险,应对管理复杂化
工程勘察设计行业发展的下半场已拉开帷幕,设计企业在发展过程中必须防范业务单一和客户需求变化带来的生存风险,适时发展新业务,尝试价值链延伸,尝试跨行业发展,尝试PPP、EPC等集成化业务模式,尝试资本运作和经营模式创新。进行多种业务模式、业务结构的探索,区域分支机构的建立,对企业的组织层面提出更高的要求。通过开展事业部改革,将管理架构扁平化,缩短管理半径,加快信息传递的速度和准确性,为业务多元化发展提供组织保障。
升级内部管理水平,优化资源配置
目前勘察设计企业组织架构大多维持“总院–分院”的模式,这种模式下总院受困于繁杂且具体的经营生产及日常事务管理工作,公司的管理水平难以提升。而事业部制模式,使总部从日常经营的繁杂事务中摆脱,向坚强有力的决策机构转型;此外,总部能够从战略高度集中调配资源,向非主导部门倾斜资源,实现资源的优化配置。
打造员工发展平台,提高员工工作积极性
勘察设计企业归根到底是人才的竞争,外部环境的急剧变化、企业规模的扩大等因素都对企业管理人才提出了更高的要求。因此,勘察设计企业在组织架构的设置上,应考虑如何发挥员工的主观能动性,建立员工的主人翁意识,引导员工形成市场竞争意识。事业部自主经营独立核算的模式,有利于激励经营管理人员,有利于评价各事业部经理的业绩能力,同时能够打造员工发展平台,提高事业部员工的工作积极性。
事业部管控模式的优劣
事业部管控模式是指企业在事业部制下采取的事业推动、监管与运营的方式。事业部管控模式直接显示了企业集权与分权程度,界定了企业的管理重点,体现了企业的管理脉络。
依据总部对各事业部管控集权程度高低,可以分为以下三种典型的管控模式:
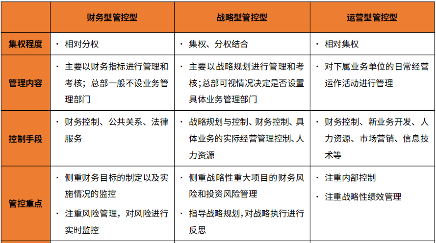
财务型管控模式
主要以财务指标对下属业务单元进行管理和考核,总部一般无业务管理部门,基本不干涉下属业务单元的具体经营运作,仅关注投资回报。
战略型管控模式
主要通过战略规划、协调对下属业务单元进行管理、考核。总部负责制定公司整体战略和业务单位组合,追求战略资源的优化配置,不负责具体的日常经营工作,视情况设置具体业务部门对事业部进行管控。
运营型管控模式
通过业务管理部门对下属业务单元的日常经营运作进行管理,关注重点包括公司整体协调成长、下属业务单元经营行为的统一与优化、对行业成功因素的集中控制与管理。通俗来说,总部对下属业务单元的管理,从战略规划到日常工作全涉及。
这三种管控模式的特点如下:
表1 事业部管控模式特点分析


事业部管控模式的选择,可依据业务成熟程度不同,由运营型管控逐步过渡至纯粹的财务型管控。一般来说,大部分勘察设计企业在选择管控方式时为避免事业部发展偏离方向,对于完全成熟的业务,仍然采用“战略+财务型”管控方式,即除考核事业部的经济指标外,还管控事业部的发展方向,对于涉及重大方向的关键事项,如区域经营机构设置、是否垫资参与部分大项目等,则需要企业总部集中决策。某设计院推行事业部改革案例
改革背景
A设计院(以下简称“A院”)是一家老牌国有设计院,近几年,受央企渠道下沉及本地设计企业密集渗透的双重挤压影响,A院巩固传统业务市场的压力逐渐增大。在此背景下,A院开始培育多项新业务并尝试开发省外市场,但在区域、业务扩张过程中,产生了管控流程冗长、信息失真、对市场的反应速度慢等问题。A院原有组织模式兼具直线职能型和矩阵型的混合制组织模式特点,其中业务部门组织体系延续传统设计院专业分院的模式,基本适应传统设计业务的发展,但是对新领域和新市场拓展以及业务协同整合方面的适应能力不足。
随着经营市场化与传统管理模式的矛盾越发突出,为更好应对内外部环境变化,A院开始推行事业部变革。
事业部设置方案
天强TACTER项目组结合A院实际情况组建多个独立的事业部,并依据现代公司管理要求完善治理机制形成规范化的治理结构,同时优化职能部门设置。
依据业务独立性、业务持续性、业务关联性的设置原则,根据A院战略发展规划及各业务板块发展情况,从做优传统业务,做大新业务的角度出发,分级设置事业部、业务部,形成多行业、多区域、多维度的业务布局。具体设置方式如下:
●根据业务相近原则,考虑到历史因素与发展现状,将A院老牌传统业务分别设立事业部,进一步巩固各项传统业务的品牌、市场和客户,采用战略+财务型管控模式;将A院体量相对较小且领域相近的业务合并设为1个事业部,采用运营+战略型管控模式。事业部定位为利润中心,是A院在国内相关业务领域的执行主体。公司总部不参与事业部的日常管理工作,重点考核利润指标以及质量、安全等红线指标,同时作为新业务的孵化平台。
●基于业务培育的理念,将暂时不能独立组织经营生产一体化的部门确定为业务部门,定位为经营及生产组织协调部门,不属于独立的事业部。考虑到这些业务相对新颖,且占用资源较多,基于风险控制原则,业务部门的重大事项主要是由公司决策。
●此外,考虑到对后续项目带动作用的规划部门具有“投入高、获利低”的特点,将其定位为成本中心,重点考核日常工作完成及对后续项目带动情况。
事业部权责划分
权责划分是事业部改革成败的关键。天强TACTER依据业务导向、权责匹配、风险控制、效率优先四大原则,多维度、多角度设计A院事业部权责划分体系。
以“波特价值链”理论为基础,结合勘察设计企业核心活动与职能和A院的实际情况,反复推敲分解、研究后确定九大权限领域、三十多项关键工作事项/管控重点,明确界定“院–事业部–生产分院(所)”三个层级在各项关键工作中所承担的权责分工。
此外,考虑到组织改革的复杂性、持续性,天强TACTER将本次事业部改革划分为“事业部过渡期”与“事业部成熟期”两个阶段,并分别设置了不同的管控方式及相应的管理权限,供A院视改革具体情况参考使用。
设计院推行事业部需了解这些重点
通过对A院事业部制的案例分析,笔者认为设计院推行事业部改革需要重点理清如下问题:
清晰界定总部与各事业部权责关系
权限的清晰划分是开展事业部改革的关键点,特别是市场经营权限、财务管理权限、人力资源权限的界定。在事业部改革中需要特别注意事业部负责多大程度上的市场经营,拥有多少财务自主权和人力资源管理权,总部如何对事业部实现有效管控。
正确处理“事业部”定位
勘察设计企业事业部改革过程中,要科学处理培育中、发展中、非盈利性部门的定位问题。在培育业务发展不够成熟时,不适宜设置为自负盈亏的事业部进行独立核算。
妥善处理资源整合与分散的关系
在实际操作中,对于一些小型专业的整合还是分散问题,也是勘察设计企业事业部改革过程中需要考虑的重点之一,分散有利于产业链完整,整合为独立事业部有利于专业化发展,各有利弊,需结合实际情况后决定。
引导员工思想观念的转变
勘察设计企业过去的发展观念或多或少存在“以短期市场任务、短期效益为导向”、“重短期任务轻长期发展”、“重经营轻管理”等问题,因此要想顺利实施事业部改革,转变企业发展观十分重要。
结语
总体来看,事业部制能够在增强企业灵活性和环境适应能力方面发挥重要作用,对于规模到达一定程度的勘察设计企业,面对日趋复杂的发展环境,可以选择开展事业部改革。在推行改革的过程中,重点需要做好管控模式、管控权限设计工作。此外,建议企业建立一套比较系统的项目管理体系,并利用系统固化主要流程,以期实现权力下放后,总部仍能够充分监管的目标。(本文作者为天强TACTER咨询团队)
来源:微信公众号“思翔工程设计洞察”
本文为澎湃号作者或机构在澎湃新闻上传并发布,仅代表该作者或机构观点,不代表澎湃新闻的观点或立场,澎湃新闻仅提供信息发布平台。申请澎湃号请用电脑访问http://renzheng.thepaper.cn。





- 报料热线: 021-962866
- 报料邮箱: news@thepaper.cn
互联网新闻信息服务许可证:31120170006
增值电信业务经营许可证:沪B2-2017116
© 2014-2026 上海东方报业有限公司




